产品详情
首页
关于我们
发布采购
我的
资讯
企业
品牌
产品
采购
视频
展会
专题
地图
视觉导航举升AGV小车
品牌:兴华
东莞市兴华机器人自动化有限公司
普通商家
经营模式:
辅助及安全产品供应商 工业机器人厂商 服务型机器人厂商 自动化系统解决方案集成商
地区:
中国广东省东莞市
地址:
东莞市南城街道篁村社区宏远路8号
全部商品
进入店铺
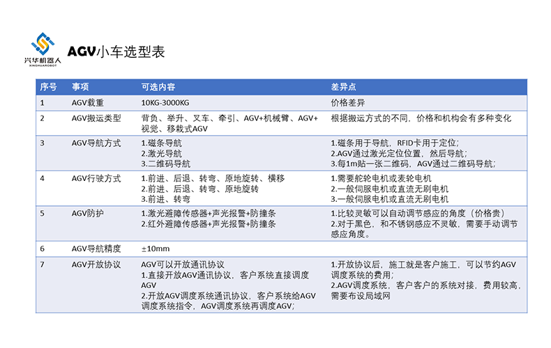
产品详情
产品参数
产品图片
分享到:
取消
分享
收藏
联系
立即询价